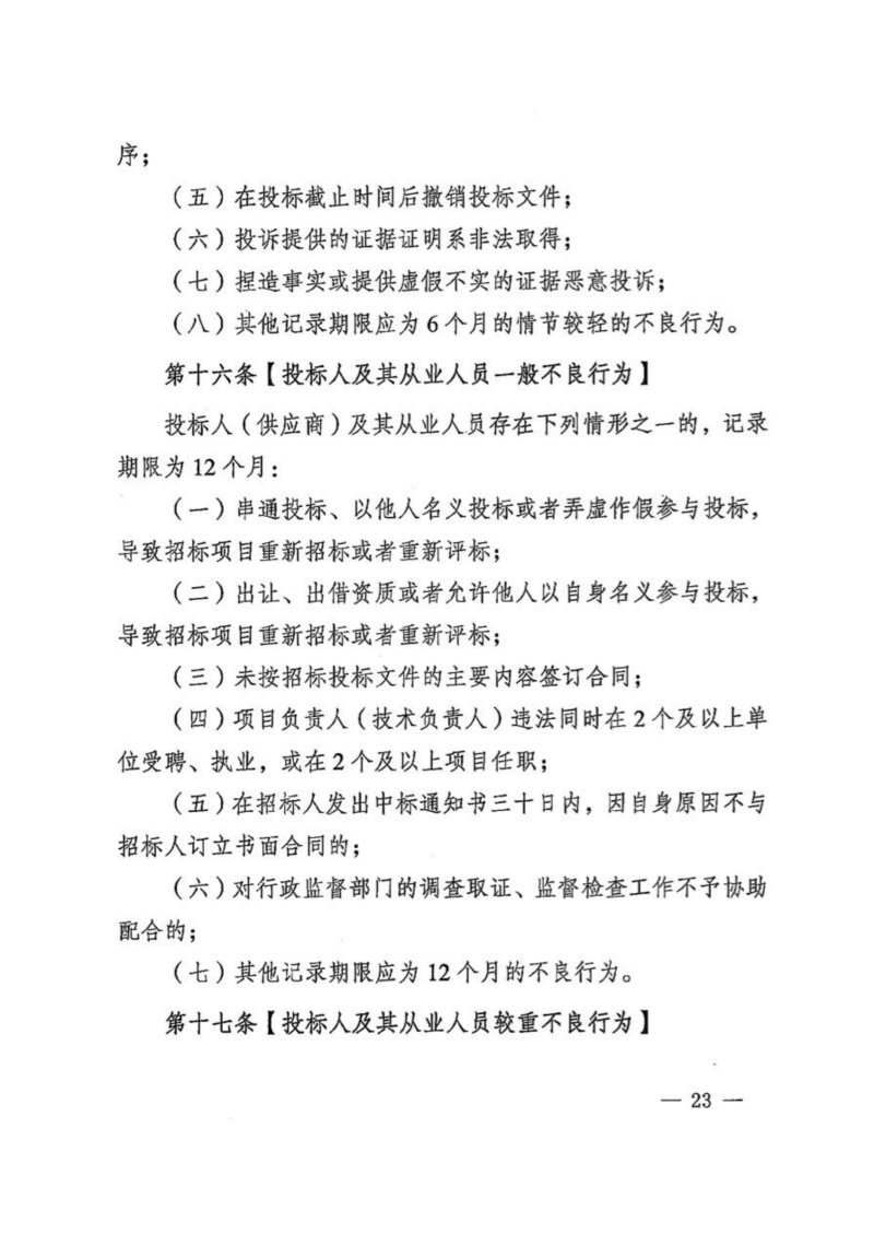
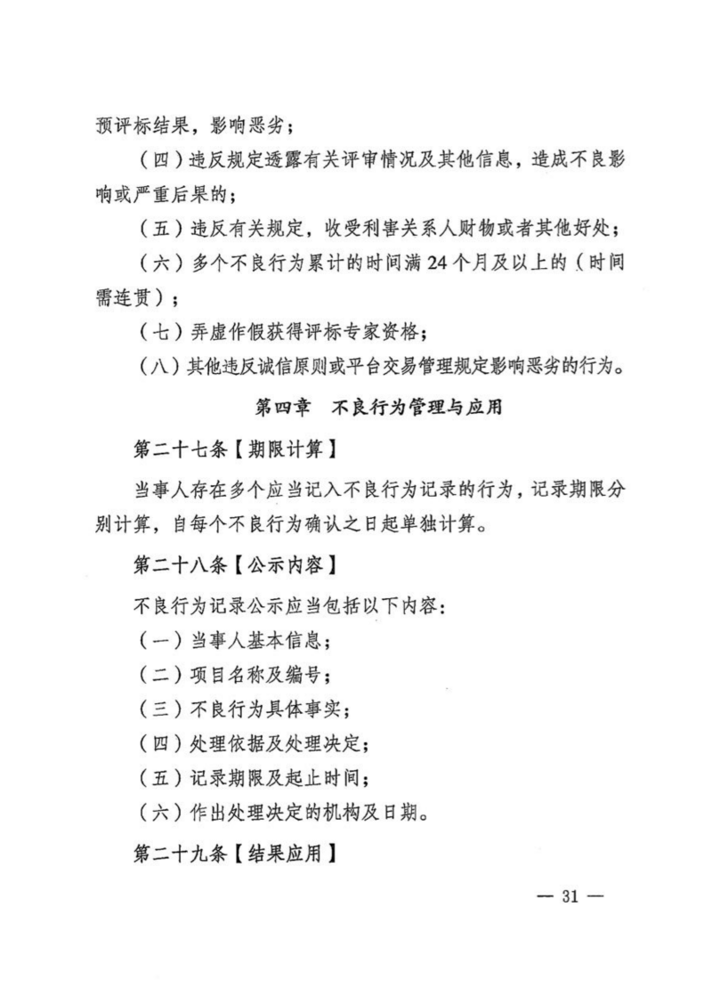
楚国资〔2025〕71号关于印发《楚雄州国资委关于规范州属国有企业采购管理工作实施细则(试行)》《楚雄州国资阳光招采平台当事人不良行为管理规则(试行)》的通知
信息来源: 发布时间:2025-12-15 09:56 浏览:0
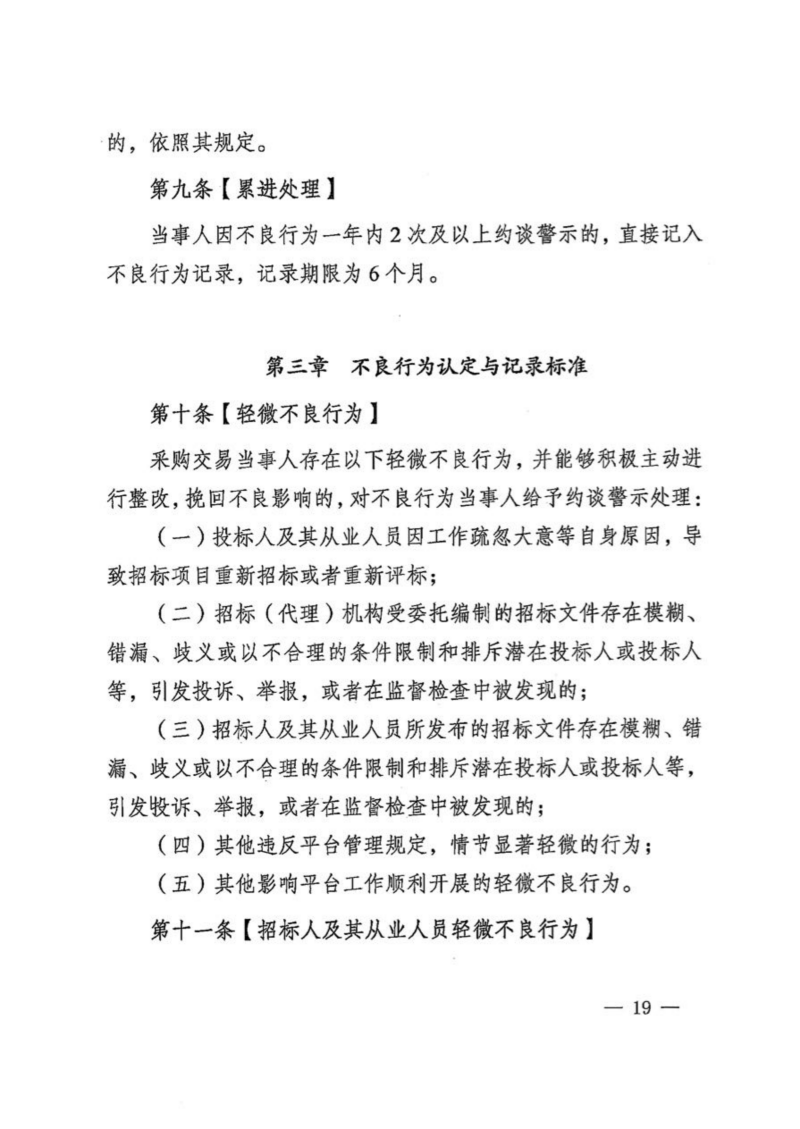
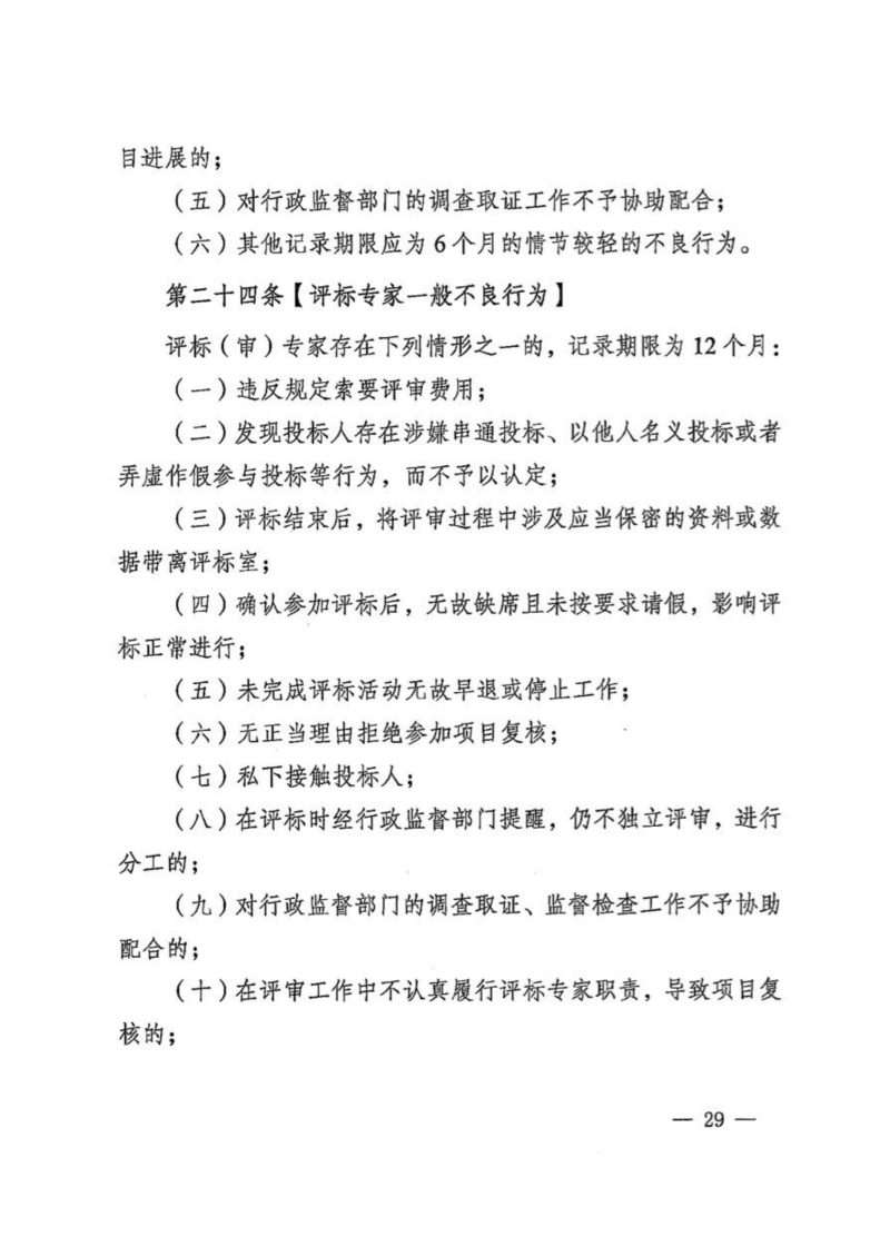
【字体: